近些年来,以抖音、快手作为领头的短视频平台持续发展,摸索出了一条全新商业路径——直播带货。借助直播这种形式,用户所获取到的信息会更为丰富,进而产生更多反馈跟互动效果。那么平常公司的直播以及视频化商城该怎么搭建呢?作者归纳了三个步骤,来跟你分享 。

近年来,视频化趋势益发显著,先是从抖音、快手以及其他新兴视频平台,后至老牌的京东、天猫的直播带货 。
本质都是:信息传递随着信息维度的增加,可以传递的信息越多。
比如说,图片所包含的信息比文字更多啦,而视频相较于图文,所含信息又更多些呢,直播跟单纯的视频相比较,能够提供更多维度的信息,还能有及时的反馈,并且可以有更多的互动哦。
以直播这种形式,可给用户传达更丰富多样的信息,还能跟用户开展实时的互动交流,解答用户有关产品以及服务的疑问,调动用户的情绪,缩短用户做决策的时间,提升转化下单的比率。
这个文本把一般公司的视频范畴阶段划分成三个步骤,按照从简易到繁杂的顺序来予以简略阐释。
一、基础认知1.1 目标
构建针对用户的视频化计划,使向用户传达信息的途径得以丰富,促使其对公司产品、服务的知晓程度有所提升,进而增强用户粘性,达成转化效率的提高。
初期,采用视频挂件的办法,让用户能够于小程序端口,看到服务或商品以短视频形式展现,在 app 端口,看到服务或商品以短视频形式展现,在 H5 端口,看到服务或商品以短视频形式展现。
在中期阶段,要达成开通直播功能这一目标,为了能够迅速搭建起关联系统和功能,借助微信的视频号以及小程序直播等系统,去快速构建出涵盖一套服务于项目的直播服务。
后期,于特定阶段,对接第三方直播方案,达成小程序、app、H5等各端口皆能查看直播,搭建视频内容模块,构造内循环的视频化解决方案,同时凭借微信、抖音、快手等其他第三方平台开展直播,实施引流与直播,构建内外循环的良性机制。
视频上传然后用以展示的方式相对浅显;核心聚焦于中期目标,通过以多种构想排列排序比较挑可取方式来梳理篇章。
1.2 名词解释

二、产品思路
中期目标是借助微信现有的直播渠道,而非打造自身独立的直播方案,不自行研发,以尽可能简易的方式把直播业务开展起来。通过增添跟用户的接触渠道、接触媒介以及内容形式,强化跟用户的联系,提高用户的活跃度,实现销售转化的增加。
2.1 直播业务模型
直播分为三个阶段:开播前、开播中、开播后。
开播前:
开播之前,得开展筹备工作,其中涵盖物资方面,人员方面,售卖的商品方面,营销活动方面,还有直播剧本方面,以此来构建出一套直播方案 。
在直播方案被确定好了之后,要把有关的信息录入进系统,像商品啦,营销活动之类的 。
首先,于直播系统里创建直播计划,接着,绑定与之相关的直播人员,然后,针对直播活动展开宣传推广 。
开播中:
D、在到达直播时间之后,进行直播,开始进行暖场和预热
E,依据直播脚本,做到商品的上架以及讲解的工作,是由主播和助理相互混合着来开展气氛带动工作的 。
F、通过优惠券、秒杀、促销等营销活动,对顾客进行逼单
一、在直播快要结束的时候,开展下次直播的预告工作,二、并且还能够收集一部分反馈信息 。
开播后:
直播结束之后,针对购买过的商品服务开展履约行动,还要着手处理履约过程当中出现的售后相关问题 。
另一方面,针对本次直播的数据展开分析,开展直播复盘,归纳经验用以提高之后的直播效果,。
通过对一场直播的整个流程链路进行分析,我们能够得到,这样一个展示出来的是直播的业务模型。

2.2 产品架构
把直播的业务以及流程予以剖析,那么若要达成一场直播,就得搭建如下这种产品架构 。


主播借由向系统申请或者经由运营后台添加账号,从而成为系统里的主播,系统运营人员着手创建商品,随后主播于自身端口从直播商品当中挑选商品来开展直播,并且构建一些营销活动,打造出直播间,再予以推广宣传,用户预先约定直播活动,接着观看直播,最终买下商品,主播在直播结束之后查看相关数据,实施复盘,系统运营人员能够针对系统的整体直播业务予以剖析,从不同层面维度针对直播开展分析以便进一步做出后续发展的决策 。
从各端口来看产品主要功能为:
三、实施方案
当下,众直播平台充斥于市场之中,我辈亦能够借由对接三方解决方案来自行研发直播平台。径直运用既有的直播平台,其完整直播方案可削减研发所需时分之时长,仅需施行部分对接工作,诸如微信小程序直播以及微信视频号直播这般的对接。
要是进行自研,那就得搭建一整套直播系统,当用户体量比较大,且用户渠道以及端口特别多的情况下,能达成较强的适应性以及研发性价比 。
3.1 直接使用微信小程序直播

将微信小程序直播,与商城小程序予以对接,于商城小程序那儿,去设置直播的预告位置,用户能够在商城小程序里,开展直播预约,能够点击正在播放的直播,跳转至直播间,还能够经由分享链接,进入小程序直播间。直播的观看、售卖、预约以及售后,用户皆在小程序达成,无需开展跨渠道操作。
主要流程:
整个实际购买过程均在小程序中进行。
3.2 直接使用微信视频号直播

微信视频号跟商城小程序得做对接,要在商城小程序那儿设置直播预告的位置,如此一来用户就能在商城小程序里面开展直播预约,用户能够借助商城小程序的直播入口跳转至视频号直播间,还能直接经视频号分享链接进入视频号直播间,直播观看是在视频号进行的,售卖、服务预约以及售后等事项是用户在商城小程序达成,这得进行跨渠道操作。
主要流程:
开播前通知预约用户,用户通过微信视屏号观看直播:
3.3 同时使用微信小程序及视频号直播

与此同时,开启小程序直播以及视频号直播,商城小程序仅仅摆放小程序直播的那场直播预约,还有直播入口,视频号订单对接接口会同步至系统后台 。
商品添加,在小程序直播后台操作,分享商品,于视频号直播后台进行,推广商品,也是在视频号直播后台操作,直播计划,在小程序直播后台设定,商品管理,于视频号直播后台处理。
视频号直播或者小程序直播,用户会经由不一样的渠道对其加以接触,借助各种不一样的接触渠道,用户得以进入各不相同的直播间,各个直播间的情形有所差异,购买方式也因此而不一样,最终,所有用户都会在项目用户端,也就是小程序、app、还有H5那里进行预约,在小程序直播过程中下单的用户,其所有售后事宜皆是在小程序订单里完成的,而在微信视频号直播时下单的用户,售后当中的退款这一环节,则是需要在微信视频号里面去进行的。
3.4 自研直播系统(以腾讯云直播为例)
进行二次开发的产品云直播,是要经由接口实现的,要自己搭建直播后台,微信小程序直播存在直播后台,视频号直播亦有直播后台,创建直播计划,主播开播得在对应的后台开展操作,搭建自身的直播后台,其功能跟微信小程序直播后台以及视频号直播后台大体相像,涵盖主播管理、直播商品管理、直播房间管理等 。
能够自行添加主播,独立自主地创建直播间,依靠自身添加直播商品(无需审核),开展直播行为,针对直播实施录制,完成截图操作,开展直播互动,精心设计营销活动,用心设计直播礼物等 。
云直播存在收费情况,收费涵盖基础费用,此基础费用涉及直播的时长以及流量,另外还有增值业务可供选择,像直播录制、直播鉴黄、直播截图、连麦等业务,具体的费用详情能够查看以下链接:

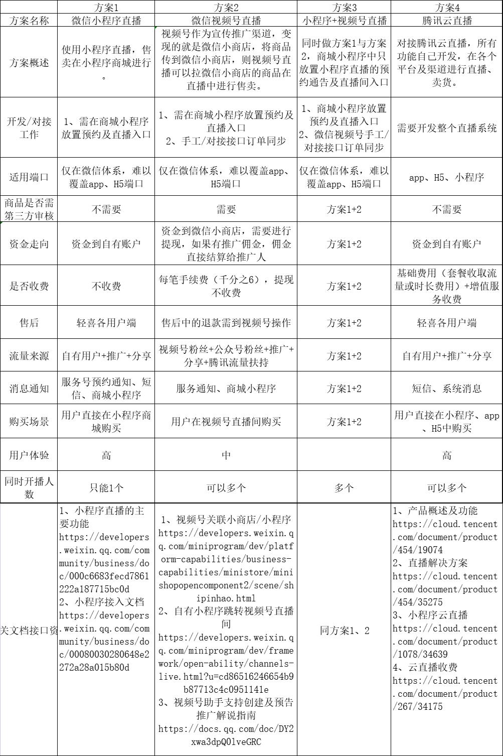
四、方案对比
方案1、2、3、4的对比情况如下:

五、建议迭代计划为我投票
我正参与人人都是产品经理2022年度作者评选,期望那些喜爱我所写文章的朋友们,都能够前来对我予以支持~。
点击下方链接进入我的个人参选页面,点击红心即可为我投票。
每一天,每一个人,最多能够投出三十五票,只要参与投票,便可以获取抽奖的机会,奖品包括各式各样的书籍,还有人人都是在产品方面有所专长的人所设计的纪念周边,更加有起点课堂会员这类很棒的礼品呢!
专栏作家
有着8年产品经验,身为人人都是产品经理专栏作家,主要聚焦于本地生活、O2O、到家服务、新零售这些领域;他曾在多家本地生活垂直领域的头部公司担任职务,具有丰富的本地生活行业经验。
直播带货培训










